Añadir una unidad de Disco al +2A
Objetivo
Conseguir añadir una unidad de disco a un +2A.
Esta pagina esta fuertemente basada en:
La principal diferencia es que mientras esas paginas estan orientadas
hacia el +2B ( que internamente tiene una placa de circuito impreso diferente
al +3) mientra que mi idea es conseguir lo mismo en un +2A (que internamente
tiene la misma placa base que el +3)
Asi que en principio basta con añadir los componentes que faltan y conectar
la unidad.
Desarrollo
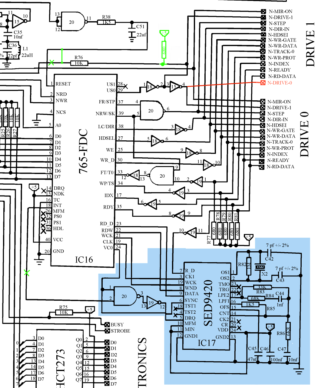
El problema surge del chip de seiko SED9420, que es muy raro, asi que basandome en los
esquemas del +3 y en los de las paginas anteriores diseñe un circuito que sustituye
a dicho chip, aprobechando la circuiteria del +3/+2A haciendo la sustitucion mas
facil.
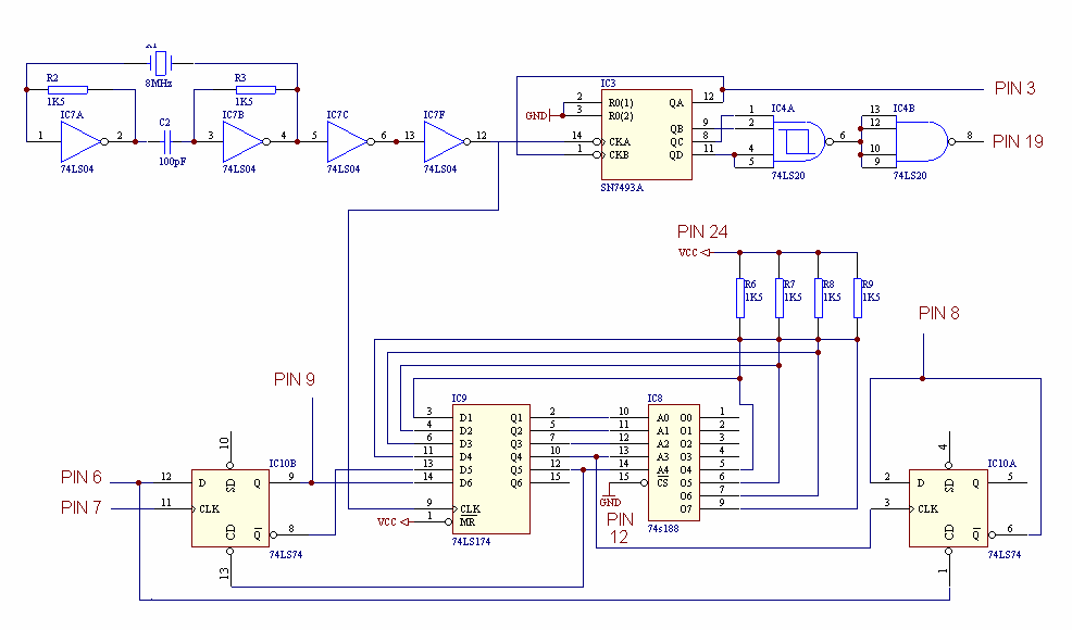
En la siguiente imagen puede verse el circuito:
Y aqui las modificaciones que hay que hacer al +2A
La parte en rojo son las modificaciones necesarias para poder usar dos disqueteras con conector trasero
ya que este montaje utiliza la misma tecnica que los PC, siendo posible conectar 2 unidades
de disco a dicho conector con el cable adecuado (ese que tiene un doblez entre los
conectores de las unidades.
La parte en verde son las modificaciones para que el interfaz sea identico a los de las paginas comentadas, probablemente estas modificaciones no sean necesarias, pero hasta que no lo haga no podre saberlo.
Por ultimo en azul es la parte del circuito que no se utiliza, y que es sustituido por el circuito anterior.
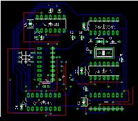
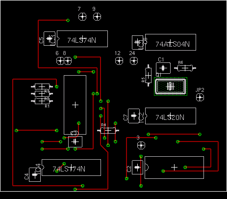
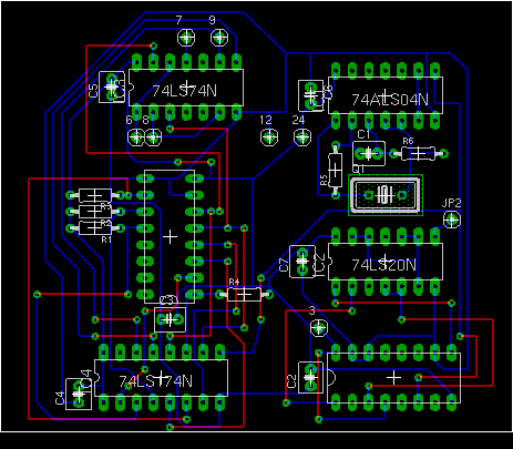
He aqui el circuito impreso:
 |
 |
 |
Pistas, puentes y Componentes |
Cara de Pistas |
Cara de Puentes |
Que nadie se queje demasiado, pues es la primera placa que diseño con Linux, y sin instrucciones, pues me ha costado lo suyo.
He intentado diseñarla para que se pueda hacer a simple cara, sin pistas "dificiles" para poder hacerla a rotulador, pero, nada impide hacer el diseño a doble cara en plan profesional, y asi ahorra el monton de puentes.
Montaje
Asi pues el montaje consta de:
- Abrir hueco en la caja del +2A para que se vea el conector de disco
- Soldar un cable entre la patilla X del conector interior de disco y la patilla X del conector exterior (es la parte roja del esquema)
- Soldar las resistencias R77,78,79,80,81,y los zocalos para IC16,18,19 y 20, he insertar los Chips
- Montar el circuito y soldar los cables al lugar donde iria IC17
- Preparar la fuente de alimentacion y el cable de la disquetera
-
- Opcionalmente desoldar un extremo de R76 y soldarlo a un extremo de R38 o C51, soldar una resistencia entre +5V y la otra patilla de R76
¡LISTO!
Lista de componentes
A soldar sobre la PCB del +2A
- 5 Resistencias 680 Ohm.
- 1 Resistencia 10 KOhm.
- 1 Integrado uPD765 o 8272
- 1 IC 74HCT00 o 74LS38
- 1 IC 74HC14 o 74LS04
- 1 IC 74HC704 o 74LS05
A soldar sobre placa auxiliar
- 1 IC 74LS04
- 1 IC 74LS20
- 1 IC SN7493A
- 1 IC 74LS74
- 1 IC 74LS174
- 1 IC 74S88 o 30s18
- 6 Resistencias 1K5
- 1 Condensadr 100pf
- 1 Cristal de Cuarzo de 8Mhz
Fuente de Alimentacion
Este es el esquema del adaptador de una Fuente de alimentacion de PC a una de Spectrum +2A ya que la que trae el +2A esta muy justa y no podria con el +2A y las nuevas unidades de disco.
Fotos
Y Aqui fotos de mi proyecto.
